学院主页 欢迎访问淮北职业技术学院!
网站首页 / 健康教育

关于食品添加剂,你需要了解的几点真相

阅读次数:1451 发布: 校医院 发布时间:2022-08-22 08:20
[字体:  ]

关于食品添加剂,你需要了解的几点真相

食卫科 安徽疾控

关于食品添加剂

你需要了解的几点真相


民以食为天,食以安为先。食品安全问题越来越成为我们关注的的问题。


近年来在食品中非法添加物质的事件屡见不鲜,因而导致我们谈“添加剂”色变,甚至希望所有的食物都能够像某些食品宣称的那样“不含任何添加剂”。


事实上,食品添加剂的出现已经改变了我们的生活,成为了我们生活中不可分割的一部分。如何正确认识食品添加剂是事关每个人的健康大事。



_

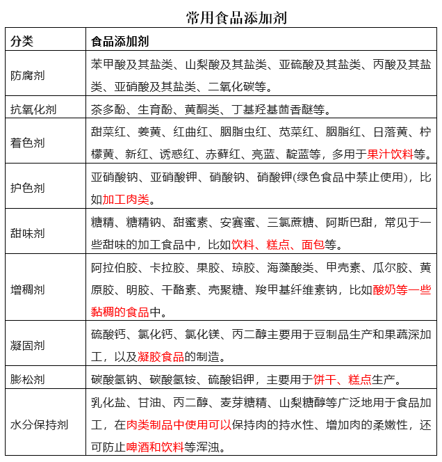
什么是食品添加剂?

01.第一站

食品添加剂,指为改善食品品质和色、香、味以及为防腐、保鲜和加工工艺的需要而加入食品中的人工合成或者天然物质。


根据《食品添加剂使用标准》(GB 2760-2014),目前我国有23类食品添加剂,批准使用近3000种。


_

为什么使用食品添加剂

02.第二站

食品添加剂在食品中一般具有以下三个方面的特定功能:

1. 能保持食品品质,防止食品腐败变质,延长储藏期。

2. 提高食品营养价值,改善色、香、味或质地。

3. 便于食品加工操作,适应连续性、机械化大生产。


_

我国对食品添加剂使用需遵循五项原则

03.第三站

1. 不应对人体产生任何健康危害。

2. 不应掩盖食品腐败变质。

3. 不应掩盖食品本身或加工过程中的质量缺陷或以掺杂、掺假、伪造为目的而使用食品添加剂。

4. 不应降低食品本身的营养价值。

5. 在达到预期效果的前提下尽可能减少在食品中的使用量。


_

关于食品添加剂的几点客观真相

04.第四站


1. 不要认为添加剂都是不好的

我们每天吃的食物中,从油盐调料到零食小吃,都含有食品添加剂。但只要是符合国家使用标准,按规按量添加的食品添加剂,都是安全的。食品添加剂的使用,一定意义上恰恰是保证了我们的食品安全,让我们的加工食品不容易变质腐坏等。

图片


2. 不要觉得食品配料表的添加剂越多越不安全

食品添加剂的安全性归根结底是要看使用量和食用量,和使用的品种数量没有必然联系。我国的国家标准对每一种允许使用的食品添加剂都规定了其使用范围和最大使用量,只要符合标准的要求,食品添加剂的安全性是有保障的。

3. 违法添加物≠食品添加剂

如果加入食品中的物质不在国标允许的范围内,就属于违法添加行为(如苏丹红鸭蛋、塑化剂饮料、三聚氰胺奶粉),在食品中使用工业级产品(如工业明胶、工业柠檬酸、工业硫酸铜等)也属于此类。这类物质并非食品添加剂,而是典型的违法添加物,是政府严厉打击的对象。


综上,请理性看待食品添加剂,食品添加剂不可怕,可怕的是那些非法添加和滥用的企业!

扫一扫在手机打开当前页
上一条:上一条: 生活中常见的有毒动植物有哪些?
下一条:下一条: 病从口入须慎防!

主办:淮北职业技术学院 承办:淮北职业技术学院校医院 邮编:235000